Articolo
Servo-Comandi e Servo-Amplicatori Lineari
Introduzione
Parliamo in questo caso di un argomento un po' più sofisticato ma senza dubbio affascinante. Si tratta dei servo-comandi strumentali a controllo proporzionale e dei loro servo-amplificatori.
Si tratta di dispositivi molto particolari e poco noti. Sono dei sistemi di comando estremamente dolci che permettono, con un comando di riferimento singolo, in genere una tensione, di ottenere un controllo del movimento e cioè di posizione / velocità, che potremmo definire è quasi “umano”.
Vi è stato in un recente passato una diffusa utilizzazione di servo-comandi di questo tipo in tante applicazioni che in parte oggi sono scomparse. In effetti, con l'avvento dei computer e con l'introduzione di sistemi digitali sempre più sofisticati basati, su microprocessori, è accaduto che certe soluzioni si sono perse e sono state dimenticate.
Capita sovente di leggere su internet di persone che si chiedono quale sia il microprocessore più adatto ad un controllo di posizione; quale sia il dispositivo di potenza che meglio si adatta per pilotare un determinato tipo di motorino; che encoder utilizzare e come trattare i segnali in uscita.
Queste persone poi si imbattono in tutte quelle difficoltà in cui si sono trovate quelle industrie che negli anni '70 e '80 hanno dato origine a tutti questi sistemi di tipo digitale e ai relativi componenti, che oggi sono utilizzati anche da tanti hobbisti che si occupano del pilotaggio e del controllo di piccoli motori. Va detta una cosa, quelle aziende che furono le sviluppatrici di quei sistemi, poi disponevano anche dei mezzi e le tecnologie necessarie per superare gli inconvenienti tecnici che man mano si presentavano, cosa che spesso per l'hobbista non è possibile, ecco perché tante domande.
Una va detta ad onor del vero, le aziende che svilupparono questi componenti per piccoli azionamenti di motori con sensore di posizione ad encoder, avevano la necessità di ottenere maggiore ripetitività del posizionamento accettando anche di perdere in precisione, ma al tempo stesso la possibilità di ridurre i costi di produzione e automatizzare la messa a punto del sistema. Tutte valide ragioni in ottica aziendale!
Esistono però delle soluzioni molto più semplici anche se meno “ripetitive”, che non utilizzano microprocessori ne encoder ne circuiti PWM, con tutte le loro difficoltà, e poi ATTENZIONE noi non vogliamo realizzare un controllo numerico, ma semplicemente, per esempio, vogliamo controllare le zampe di un insetto robot.
Indietro nel tempo
Ma perché su internet nessuno ne parla di questi sistemi? Le ragioni sono sostanzialmente due e molto semplici:
a) Erano sistemi usati su apparati allora considerati strategici, ed erano applicazioni riservate a poche persone molto specializzate.
b) Queste applicazioni si sono digitalizzate appunto negli anni ’70 e ’80, quando internet ancora non esisteva e i sistemi di informazione di allora, quali riviste e testi scolastici, sull’onda della modernità del digitale, hanno dato un “passalà” a tutti quei sistemi che allora erano considerati “Vecchi e Obsoleti” perché non digitali.
Cosa dire, superficialità e poca competenza di chi scriveva? I servo-comandi con circuiti di pilotaggio lineare erano usatissimi negli strumenti di registrazione e nei sistemi di misura e regolazione. Il concetto di base è semplicissimo, con l'utilizzo di un amplificatore operazionale utilizzato come differenziale, si confronta la tensione prodotta dalla sorgente di riferimento, con quella proveniente da un sensore di posizione, tipicamente un potenziometro.
Effettuando la differenza tra le due tensioni si ricava un valore di tensione che chiameremo errore. Questo segnale opportunamente trattato, verrà amplificato da uno stadio di potenza che piloterà il motorino facendo sì che questo, trascinando meccanicamente il potenziometro, riduca a quasi zero la differenza tra il segnale dato in ingresso e il segnale proveniente dal potenziometro stesso.
Molti si chiederanno: <Tutto qui?> In effetti Sì non c'è molto altro nel concetto, tranne che però poi si devono affinare alcune tecniche per migliorare la precisione e la stabilità, e qui viene il difficile.
Ora prima di parlare di schemi elettrici serve fare prima un po' di chiarezza sia sui componenti elettromeccanici che sui componenti elettronici da utilizzarsi.
Un po di tecnica
Partiamo dai motorini. Spesso si pensa che un motorino valga per l'altro. Non è vero, i motorini in corrente continua non sono tutti uguali. Ne esistono con eccitazione separata dei campi statorici e di tipo a magneti permanenti, noi per semplicità useremo sempre quelli a magneti permanenti. Esistono poi motorini con il rotore senza ferro e quelli con il rotore in ferro. I primi sono molto dolci e precisi nel controllo di velocità, mentre i secondi sono più prestanti nella coppia di spunto, anche se poi hanno una velocità di rotazione leggermente fluttuante a causa dell'effetto riluttanza.
La riluttanza è quel fenomeno che si può notare facendo girare a mano l'albero del motorino, si sente che questo avanza con degli scatti. Il fenomeno è dovuto alle cave del rotore che ospitano gli avvolgimenti e che quando si intersecano con il flusso magnetico prodotto dalle calamite, generano una variazione di coppia e perciò, sotto carico, si ha come effetto una fluttuazione della velocità. Questo tipo di comportamento provoca una leggera perdita di precisione alle basse velocità, ecco perché sono stati sviluppati i motorini con rotore senza ferro come i motori prodotti da Maxon; da Escap; Faulaber; Brown Boveri; Honeywell; Premotec.
Questi motori sono però caratterizzati da una coppia minore, ma in compenso hanno una elevatissima capacità di accelerazione e precisione, che ancora oggi i migliori motori brushless non hanno.
Vediamo adesso i potenziometri. Essi sono i sensori di posizione da preferire in queste applicazioni di servo-comandi. In effetti il potenziometro è il più semplice tipo di sensore di posizione che si possa trovare. Esso presenta due vantaggi inequivocabili: il primo è la sua semplicità di applicazione, non richiede particolari circuiti di interfaccia. In secondo luogo offre il considerevole vantaggio dell'assolutezza del riferimento, in sostanza non è necessario, come avviene per gli encoder, di effettuare l'azzeramento e l’homing.
I potenziometri che meglio si adattano alle applicazioni sono quelli a filo o quelli a plastica conduttiva.
Questi tipi di potenziometri offrono una buona precisione con una linearità che va da ±0,25% a ±0,01%.
A conti fatti, se si prende il caso peggiore, questo si traduce in una capacità di definizione della precisione pari a circa 8 Bit equivalenti. Infatti se consideriamo un potenziometro da 358°, lo 0,25% corrisponde a 0,895°, che va poi moltiplicato per due, essendo un ±0,25%, il che significa 1,79°, ripeto questo è ovviamente il caso peggiore. Nel caso migliore cioè con il ±0,01%, si può arrivare a definire una precisione superiore ai 12 Bit. Infine ci sono i componenti elettronici, in questo caso va detto che per questo tipo di applicazione i normali amplificatori operazionali sono più o meno tutti idonei, se non fosse per il fatto che oggi sul mercato sono usciti nuovi operazionali a 5Volt e 3,3Volt di tipo “Rail- to- Rail” che non sono molto adatti a questi utilizzi.
L'utilizzo di un normale LM324 o LM358 permette di ottenere ottimi risultati, se poi si vuole migliorare si possono utilizzare dispositivi un po' più sofisticati come OP07, nella realizzazione del circuito amplificatore di errore, mentre dei normali μA741; μA709; LM301; LM308 sono idonei per tutte le altre funzioni.
Eventualmente nel circuito di ingresso collegato al potenziometro, ovvero per il circuito “Voltage Follower” e nei circuiti PID per l'integratore, si possono usare dei TL081; TL082 così come LF351; LF356; LF411.
Dove servono dei transistor di segnale, il tipo npn BC547C e pnp BC557C sono ottimi.
Come pre-piloti dei circuiti di potenza gli npn BC337-25 e pnp BC327-25 con i loro 800mA di collettore vanno benissimo per pilotare i finali di potenza, siano essi dei comuni Darlington npn BDX53C e pnp BDX54C o dei semplici BJT npn BD711 e pnp BD712.
Ora ci sono due problemi:
1) la persona che intende cimentarsi con questi circuiti non può essere completamente digiuna di elettronica. Bisogna possedere un multimetro e magari un oscilloscopio.
Come spesso capita di leggere nei siti di robotica, ci sono persone prive di qualsiasi esperienza che vorrebbero cimentarsi con apparati complessi, come appunto un controllo di posizione o velocità. Queste persone possono trovarsi in grosse difficoltà e alla fine demoralizzarsi, ecco perché serve prima studiare un po' per capire qualcosa di più sugli operazionali. (Consiglio: sui numeri 78 e 79 di Nuova Elettronica ci sono i due migliori articoli sugli operazionali che io abbia mai trovato).
2) La mia intenzione è di proporre circuiti assolutamente sicuri e verificati, ma però si deve tenere presente che il dispositivo da me assemblato utilizza dei componenti, che se anche rispettati alla lettera da chi si cimenta nella prova, sono comunque differenti. Infatti va sempre ricordato che tutti i componenti hanno delle tolleranze e se queste cadono male, ovvero se si sommano in modo negativo, possono causare dei problemi di funzionamento al circuito.
Nel proseguire con questo articolo parleremo ora di come è composto a livello teorico e generale un servo-comando proporzionale per uso strumentale, adatto anche per semplici esperienze in campo robotico.
Il servocomando nel suo insieme
Genericamente un servo-comando è composto da due parti, una meccanica e una elettronica.
La parte meccanica comprende il motorino, il sensore di posizione e tutti gli organi di collegamento tra:
- motorino;
- carico meccanico;
- sensore di posizione ed eventualmente sensore di velocità (non sempre necessario);
- circuito elettronico di attuazione e controllo.
Il circuito elettronico di attuazione e controllo si può dividere in più parti e precisamente:
- stadi di ingresso dei segnali di riferimento e retroazione;
- circuiti di elaborazione dei segnali di retroazione;
- circuiti di elaborazione del segnale di errore;
- stadio di potenza che pilota il motore;
- ed in fine circuiti ausiliari di sicurezza e controllo.
Da questa descrizione si può capire che un sistema di servo-comando non è poi così semplice e riuscire a sintonizzare bene tutte le parti non è complicato ma neppure banale.
Ora direi che come prima cosa potremmo iniziare col parlare proprio della parte elettronica di una versione di servo-amplificatore abbastanza semplice, iniziando con uno schema di tipo a smorzamento derivativo di posizione.
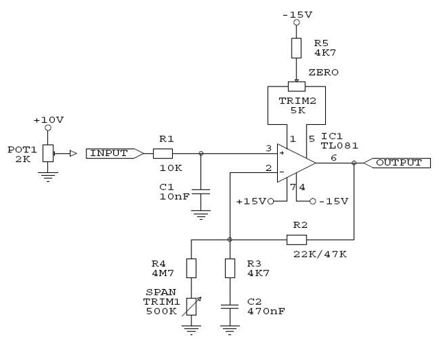
Amplificatore Voltage Follower del Potenziometro di Posizione e Derivatore di Velocità
Si tratta di un circuito costituito da un amplificatore collegato in modalità “voltage follower” cioè inseguitore di tensione con guadagno unitario, questo significa che se sul cursore del potenziometro noi abbiamo 4,35Volt, questo esatto valore noi lo ritroveremo sull’uscita dell’operazionale. Qualcuno si chiederà ma perché si fa questo, perché serve questo stadio? La ragione è semplice, se il potenziometro fosse da 2500 ohm la sua impedenza sul cursore varia da 0 alle estremità (inizio e fine corsa) per arrivare a 1250 ohm nella posizione di metà corsa.
Per far sì che il circuito amplificatore di errore funzioni bene, questo deve avere un’impedenza di ingresso compresa tra 5000 ohm e 10.000 ohm , che sono valori simili a quello del potenziometro, questo fatto causa una perdita di linearità del sistema nella posizione di metà corsa. Un “voltage follower” realizzato con un TL081 presenta un’impedenza sull’ingresso pari a 10^12 ohm , cioè 1.000.000 Mohm , mentre l’impedenza di uscita è 50 ohm .
Questo circuito si ottiene collegando in retroazione l'uscita dell'amplificatore operazionale sul ingresso negativo o ingresso invertente, per fare ciò si utilizza una resistenza R2 in questo caso di valore compreso tra 22 Kohm e 47 Kohm . Vedremo di seguito il perché si mette una resistenza. (figura sotto) 
Il segnale proveniente dal cursore del potenziometro, sensore di posizione, verrà invece collegato tramite una resistenza R1 da 10Kohm all'ingresso positivo o ingresso non-invertente. Un piccolo condensatore C1 da 10nF sarà collegato tra la massa e l'ingresso non-invertente questo per ridurre il rumore presente sul cursore.
Utilizzando questo circuito di ingresso il potenziometro, avrà il suo cursore percorso da una corrente piccolissima al punto tale che così esso presenterà una caratteristica perfettamente lineare, cosa che non si avverrebbe se vi fosse un passaggio di una forte corrente.
Si consiglia di utilizzare dei potenziometri con valori compresi tra i 500ohm e i 2,5Kohm .
In questo circuito troviamo anche altri componenti, sono: un condensatore e una resistenza posti in serie tra loro, R3 e C2 collegati tra l'ingresso invertente e la massa.
A cosa servono questi due componenti? Il loro scopo è di creare assieme alla R2, il circuito derivatore del segnale di posizione al fine di misurare la velocità di spostamento del servo-comando.
Infatti durante la variazione di posizione, il condensatore C2 da 470nF si deve caricare o scaricare, questo fa apparire il condensatore come se fosse una resistenza che varia il suo valore al variare della velocità con cui esso si carica o scarica e precisamente se la velocità di carica è elevata (elevata velocità di spostamento del potenziometro) è come se la sua resistenza apparente fosse piccola, mentre se la velocità di spostamento è piccola, è come se la resistenza fosse grande, se la velocità è zero la resistenza è infinita. Secondo la formula:
Xc = 1 /2πfC
Dove:
Xc = è l’impedenza o resistenza espressa in ohm del condensatore ad una specifica frequenza.
2πf = è la velocità di variazione della posizione del potenziometro espressa come frequenza in Hz.
C = è il valore in Farad del condensatore.
Ora siccome il guadagno di un circuito amplificatore non invertente è dato da:
G= (Rf/Rg)+1
Dove:
G = Guadagno del circuito amplificatore.
Rf = Resistenza di feedback, nel nostro caso R2.
Rg = Resistenza verso massa, nel nostro caso sono i componenti R3; R4; C2; TRIM1.
Da ciò deriva che quando il potenziometro si muove velocemente il valore di Xc di C2 si abbassa, questo causa un aumento del guadagno dello stadio amplificatore, così il valore della tensione in uscita dall’amplificatore viene esaltata perché il guadagno aumenta con il risultato di far sì che l’amplificatore di errore riduca l’errore stesso, in conseguenza di ciò si ha come effetto finale che il movimento viene un po’ smorzato riducendo le eventuali instabilità.
La resistenza R4 da 4,7 Mohm con in serie il trimmer TMR1 da 500 Kohm serve per modificare leggermente il guadagno in continua dell’amplificatore facendolo salire ad un valore superiore a 1 in modo tale che quando il potenziometro raggiunge la posizione massima desiderata si può ottenere in uscita dall'operazionale una tensione esattamente di 10 Volt.
La resistenza R5 da 4,7 Kohm collegata al cursore di TRIM2 da 5 Kohm forma il circuito di zero che agisce sul bilanciamento di offset dell’amplificatore operazionale tipo TL081 o LF411.
Circuito di Ingresso Segnale di Riferimento
Si tratta di un circuito al quanto banale infatti non è altro che in semplice Voltage Follower di tipo semplice in cui l’uscita dell’operazionale risulta direttamente collegata all’ingresso invertente o ingresso negativo.
In questo caso vi è solo una resistenza R6 da 10 Kohm posta sull’ingresso non-invertente e un piccolo condensatore da 10nF per filtrare eventuali piccoli disturbi. (Figura a sotto)

Questo circuito serve essenzialmente ad aumentare l’impedenza di ingresso e a presentare al circuito calcolatore di errore e al relativo amplificatore, un segnale a bassa impedenza, come detto anche nel precedente paragrafo.
Anche in questo circuito è presente il circuito di offset composto da TRIM3 e da R7, è molto importante regolare in questo circuito l’offset in modo tale che quando l’ingresso è posto a massa, l’uscita dell’amplificatore sia il più possibile vicina allo zero volt.


Schemi elettrici degli amplificatori TL081 di Texas e del μA741 di Analog Devices.
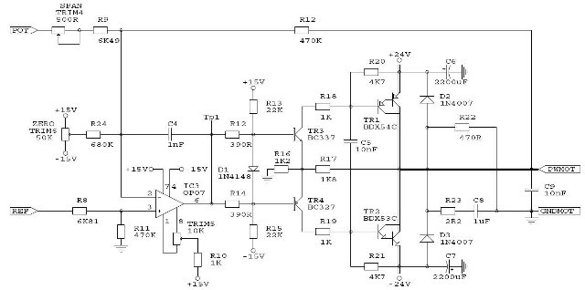
Amplificatore di Errore e Stadio di Potenza
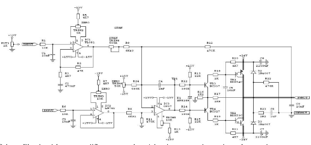
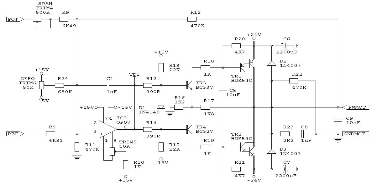
Questa è l’ultima parte elettronica del nostro sistema. Qui sotto si può vedere come si presenta il circuito che gestisce sia la parte di confronto dei segnali di posizione e riferimento, l’amplificatore di errore e la parte di potenza.
Il tutto è affidato ad un amplificatore operazionale tipo OP07 che offre un’ottima stabilità dello zero e di guadagno, ciò significa che sia la posizione di ZERO che la posizione di massima corsa (SPAN) non si modificheranno con il tempo.
Lo stadio di potenza è sempre quello classico di buffer con guadagno in tensione e corrente. La retroazione interna è costituita da R16 da 1,2 Kohm e da R17 da 1,8Kohm . Con questo stadio si riesce ad ottenere in uscita una tensione massima di quasi 23 Volt con correnti di continue di 3-5 Amper.
L’operazionale OP07 è dotato di circuito di offset verso il positivo. Esso va regolato ponendo a massa i terminali POT e REF e rimuovendo la resistenza R24 da 680 Kohm . Ponendo un terminale di un multimetro su TP1 e l’altro a massa, si deve regolare TRIM5 in modo tale da leggere una tensione il più possibile vicino allo zero.
È molto importante che i due transistor di potenza TR1 e TR2 siano posti su di un’aletta di dissipazione. Se poi l’aletta risultasse isolata dalla massa, i due transistor possono essere fissati senza rondelle isolanti e senza miche, solo un po’ di pasta bianca di allumina e silicone per garantire un buon contatto termico.
Alcuni accorgimenti:
Il condensatore C5 da 10 nF posto tra le basi di TR1 e TR2 serve a garantire stabilità del sistema.
Il condensatore C4 da 1 nF posto tra l’uscita dell’operazionale e il suo ingresso invertente serve anche lui a garantire la stabilità e ad evitare auto-oscillazioni.
La rete posta in uscita tra i collettori di TR1 e TR2 e la massa, composta da: R22 = 470 ohm; R23 = 2,2 ohm con in serie C8 da 1 μF costituiscono la rete snubber per sopprimere i disturbi a bassa frequenza prodotti dal collettore, mentre il condensatore C9 da 10nF posto sull’uscita serve a sopprimere i disturbi ad altra frequenza dovuti alle commutazioni degli avvolgimenti del motore.
Tutti questi accorgimenti sono indispensabili per non trovarsi poi con un sistema che non funziona bene.
Nel circuito poi troviamo dei diodi, in particolare D1 tipo 1N4148 sostituibile anche con un BAV20. Questo diodo serve a divaricare la polarizzazione di base dei due transistor TR3 e TR4 in questo modo otterremo due cose, la prima è la generazione di una piccola zona morta dove entrambi i transistor di potenza TR1 e TR2 sono spenti e al tempo stesso con un piccola variazione di tensione sull’uscita dell’operazionale OP07 lo stadio inizierà a pilotare il motorino.
Per una descrizione più accurata di questo circuito di potenza vedere l’articolo sui servi PULS “Funzionamento dei Servi con controllo ad Impulsi a Durata Variabile” a pagina 6 vi è la spiegazione dello schema elettrico dello stadio di potenza.
Sotto lo schema completo di un servo-amplificatore per servo-comandi.
Schema Elettrico del servo-amplificatore completo.
Ad un inesperto può apparire molto complesso, ma posso assicurare che se lo si realizza utilizzando una bread board si potrà constatare quanto è semplice da assemblare.
Attenzione al valore di alcune resistenze, spesso i venditori dicono che un 4700 ohm può essere sostituito con un 3900 ohm o un 5600 ohm . ASSOLUTAMENTE FALSO! Se vi dicono così andate a comprare da un’altra parte.
Veniamo ora alla parte meccanica del servo-meccanismo vero e proprio. In questo caso è un po’ difficile dare una spiegazione sul cosa fare in quanto la meccanica va realizzata di volta in volta in base alla necessità specifica. Gli accorgimenti da tenere presenti sono i seguenti:
Il motorino deve essere dotato di un riduttore con un rapporto di trasmissione tale da far sì che quando questo è alimentato alla massima tensione ed è sotto carico, l’albero del riduttore giri un po’ più veloce di quello che in realtà ci serve, questo è importante perché solo così si potrà avere che il servo-amplificatore tenga sotto controllo il motorino ottenendo un movimento controllato in posizione e velocità.
Questa è una cosa molto importante e se ben curata permette di ottenere movimenti interpolati tra più assi. Se il servo-meccanismo è sufficientemente veloce nel gestire lo spostamento, dando in ingresso un profilo di tensione che varia secondo una determinata funzione, si ottiene appunto che il movimento ne segue l’andamento, così è facile interpolare tra loro due o più assi.
Un’altra cosa molto importante è che il potenziometro sia collegato nel modo più diretto possibile all’albero di uscita del servo-comando. Se tra il potenziometro e il carico vero e proprio ci sono dei giochi, come quelli dovuti agli ingranaggi, avremo un movimento poco “pulito” e impreciso.
Per realizzare dei servocomandi le fabbriche di servomotori e riduttori per servo-comandi forniscono già delle soluzioni come ad esempio i riduttori ovoidali con il supporto per il potenziometro.
All news


































